信息公开

学院概览
学院简介
发展历程
名师风采
联系我们
网站相关
领导机构
现任领导
历任领导
信息公开领导机构
成果展示
2025年度
2024年度
2023年度
2022年度
2021年度
2020年度
2019年度
2018年度
2017年度
2016年度
2015年度
2014年度
2013年度
2011-2012年度
2010-2011年度
2009-2010年度
2008-2009年度
2006-2007年度
2005-2006年度
2004-2005年度
规章制度
办事指南
办公指南
院内办公
院内办公指南
会议纪要
教代会决议
财务与基建
重要公开
内部文件
教师招聘
互动留言
我要留言
历史留言

2026年上海市闵行区教育学院第一批 公开招聘教师启事

发布时间 : 2025-09-30    作者(来源): 人事室   阅读: 1027

闵行区教育学院是上海市闵行区教育局领导下的直属全额拨款事业单位。主要承担闵行区基础教育的课程改革实施与推进、教育教学研究与指导、教学质量评价与管理、师资队伍建设与培训、教育测量与评价、教育政策咨询、教育督学教育科研管理等职能工作任务。

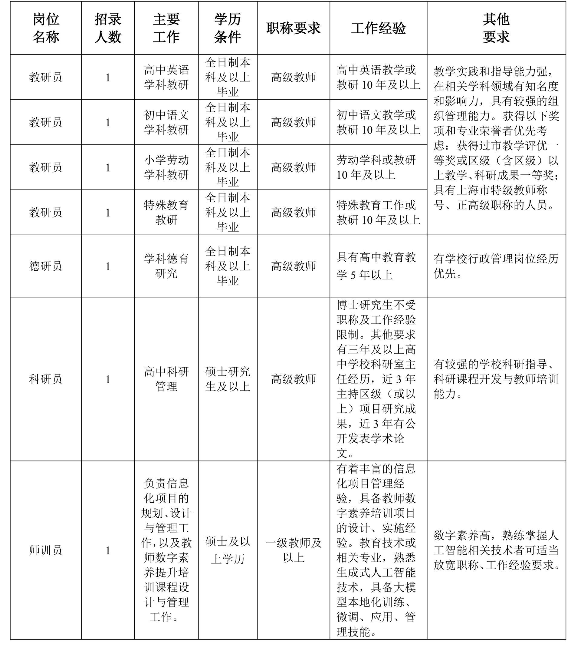
一、根据学院工作需要,现公开向社会招聘以下教师,见表。

1759195011869.jpg

二、限制性条件

(一)应届毕业生

1、本市户籍应届毕业生,要具有相应的教师资格证书

2、外省市户籍应届毕业生,要具有相应的教师资格证书,硕士及以上对应专业毕业。

(二)在职教师

1.本市在职教师,具备区级骨干教师及以上,高级教师职称,年龄在45周岁以下。

2.外省市在职教师,具备硕士及以上学历,年龄在40岁以下,高级教师职称,地市级以上骨干教师。

3.特级教师相关条件可适当放宽。

三、岗位待遇

事业编制;执行国家事业单位工资制度;福利待遇与本院同等条件教师相同。

四、招聘程序:

1.报名电脑端登录“上海一网通办”平台(https://xzfwzx.shmh.gov.cn/mhwsdt/mhzwdt/mhyjs/onething.html)注册账号,进入“闵行区一件事”首页,点击“闵行教师入职‘一件事’”填写基本信息,应聘人员须对提交的信息和材料的真实性负责,如实填报相关内容。

2.提交材料:写学院网站的应聘简历(见附件),发送邮箱:295601956@qq.com

学院联系人:经老师联系电话:34728865-80617

3.笔试、面试。应聘者参加区教育局统一组织的笔试、面试等专业考核合格后,由应聘者与学双向选择试教,试教合格后,进行心理测试、体检和考察后,择优录用。

4.录用手续办理:被录用的教师我院将按照教育局人事科规定的程序办理录用手续。



编辑 :  人事室
审核 :  人事室




附件: 2026年闵行区教育学院公开招聘教师启事及简历模版(第一批).doc